Nacos 架构
Nacos 开源之前在阿里内部已经发展了十年,沉淀了很多优秀的能力,也有很多历史负担,在开源的时候我们取其精华进行开源,为了提升代码的健壮性和扩展性,进行了充分的分层和模块化设计。
内容摘抄自Nacos官方文档 ,可以点击链接移步官方文档
基本架构及概念

服务 (Service)
服务是指一个或一组软件功能(例如特定信息的检索或一组操作的执行),其目的是不同的客户端可以为不同的目的重用(例如通过跨进程的网络调用)。Nacos 支持主流的服务生态,如 Kubernetes Service、gRPC|Dubbo RPC Service 或者 Spring Cloud RESTful Service。
服务注册中心 (Service Registry)
服务注册中心,它是服务,其实例及元数据的数据库。服务实例在启动时注册到服务注册表,并在关闭时注销。服务和路由器的客户端查询服务注册表以查找服务的可用实例。服务注册中心可能会调用服务实例的健康检查 API 来验证它是否能够处理请求。
服务元数据 (Service Metadata)
服务元数据是指包括服务端点(endpoints)、服务标签、服务版本号、服务实例权重、路由规则、安全策略等描述服务的数据。
服务提供方 (Service Provider)
是指提供可复用和可调用服务的应用方。
服务消费方 (Service Consumer)
是指会发起对某个服务调用的应用方。
配置 (Configuration)
在系统开发过程中通常会将一些需要变更的参数、变量等从代码中分离出来独立管理,以独立的配置文件的形式存在。目的是让静态的系统工件或者交付物(如 WAR,JAR 包等)更好地和实际的物理运行环境进行适配。配置管理一般包含在系统部署的过程中,由系统管理员或者运维人员完成这个步骤。配置变更是调整系统运行时的行为的有效手段之一。
配置管理 (Configuration Management)
在数据中心中,系统中所有配置的编辑、存储、分发、变更管理、历史版本管理、变更审计等所有与配置相关的活动统称为配置管理。
名字服务 (Naming Service)
提供分布式系统中所有对象(Object)、实体(Entity)的“名字”到关联的元数据之间的映射管理服务,例如 ServiceName -> Endpoints Info, Distributed Lock Name -> Lock Owner/Status Info, DNS Domain Name -> IP List, 服务发现和 DNS 就是名字服务的2大场景。
配置服务 (Configuration Service)
在服务或者应用运行过程中,提供动态配置或者元数据以及配置管理的服务提供者。
更多概念…
逻辑架构及其组件介绍

- 服务管理:实现服务CRUD,域名CRUD,服务健康状态检查,服务权重管理等功能
- 配置管理:实现配置管CRUD,版本管理,灰度管理,监听管理,推送轨迹,聚合数据等功能
- 元数据管理:提供元数据CURD 和打标能力
- 插件机制:实现三个模块可分可合能力,实现扩展点SPI机制
- 事件机制:实现异步化事件通知,sdk数据变化异步通知等逻辑
- 日志模块:管理日志分类,日志级别,日志可移植性(尤其避免冲突),日志格式,异常码+帮助文档
- 回调机制:sdk通知数据,通过统一的模式回调用户处理。接口和数据结构需要具备可扩展性
- 寻址模式:解决ip,域名,nameserver、广播等多种寻址模式,需要可扩展
- 推送通道:解决server与存储、server间、server与sdk间推送性能问题
- 容量管理:管理每个租户,分组下的容量,防止存储被写爆,影响服务可用性
- 流量管理:按照租户,分组等多个维度对请求频率,长链接个数,报文大小,请求流控进行控制
- 缓存机制:容灾目录,本地缓存,server缓存机制。容灾目录使用需要工具
- 启动模式:按照单机模式,配置模式,服务模式,dns模式,或者all模式,启动不同的程序+UI
- 一致性协议:解决不同数据,不同一致性要求情况下,不同一致性机制
- 存储模块:解决数据持久化、非持久化存储,解决数据分片问题
- Nameserver:解决namespace到clusterid的路由问题,解决用户环境与nacos物理环境映射问题
- CMDB:解决元数据存储,与三方cmdb系统对接问题,解决应用,人,资源关系
- Metrics:暴露标准metrics数据,方便与三方监控系统打通
- Trace:暴露标准trace,方便与SLA系统打通,日志白平化,推送轨迹等能力,并且可以和计量计费系统打通
- 接入管理:相当于阿里云开通服务,分配身份、容量、权限过程
- 用户管理:解决用户管理,登录,sso等问题
- 权限管理:解决身份识别,访问控制,角色管理等问题
- 审计系统:扩展接口方便与不同公司审计系统打通
- 通知系统:核心数据变更,或者操作,方便通过SMS系统打通,通知到对应人数据变更
- OpenAPI:暴露标准Rest风格HTTP接口,简单易用,方便多语言集成
- Console:易用控制台,做服务管理、配置管理等操作
- SDK:多语言sdk
- Agent:dns-f类似模式,或者与mesh等方案集成
- CLI:命令行对产品进行轻量化管理,像git一样好用
领域模型
数据模型
Nacos 数据模型 Key 由三元组唯一确定, Namespace默认是空串,公共命名空间(public),分组默认是 DEFAULT_GROUP。

服务领域模型

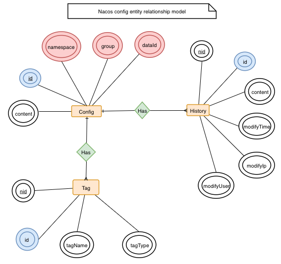
配置领域模型
围绕配置,主要有两个关联的实体,一个是配置变更历史,一个是服务标签(用于打标分类,方便索引),由 ID 关联。

类视图
Nacos-SDK 类视图
服务部分待续

构建物、部署及启动模式

两种交付工件
Nacos 支持标准 Docker 镜像(TODO: 0.2版本开始支持)及 zip(tar.gz)压缩包的构建物。
两种启动模式
Nacos 支持将注册中心(Service Registry)与配置中心(Config Center) 在一个进程合并部署或者将2者分离部署的两种模式。
免费的公有云服务模式
除了您自己部署和启动 Nacos 服务之外,在云计算时代,Nacos 也支持公有云模式,在阿里云公有云的商业产品(如MSE , EDAS ) 中会提供 Nacos 的免费的公有云服务。我们也欢迎和支持其他的公有云提供商提供 Nacos 的公有云服务。
- 标题: Nacos 架构
- 作者: Heer Liu
- 创建于: 2021-11-05 21:57:04
- 链接: https://blog.heer.love/posts/59ff8987/
- 版权声明 : 本文章采用 CC BY-NC-SA 4.0 进行许可。